nShift Checkout can be integrated into Kustom Checkout (KCO). This article explains how to set it up and where the configuration with Kustom differs from the standard configuration of Checkout.
Sections in this article:
- Prerequisites
- Creating a Checkout configuration
- Adding delivery options
- Checkout features
- Testing
- Flowchart
Note: To learn how to create a Kustom Secret for connecting a configuration to Kustom Checkout via the Checkout API, see this article: Connection for Kustom Checkout
Prerequisites
Before you can set up a Checkout configuration integrated into Kustom Checkout, ensure you meet the following prerequisites:
- Have a Kustom Checkout (KCOv3) integration.
- Have credentials to log in to the Kustom Merchant Portal.
- Be an nShift customer and have login credentials to nShift Checkout.
Note: Access to the different features within nShift Checkout depends on your subscription plan.
Create a Checkout configuration
- Start by ensuring that a sender is set up in your account. If you do not have a sender or want to use a separate sender for your Kustom integration, start by adding this before you create the Checkout configuration. For detailed instructions, please see: Add a new sender
- Go to Configuration in the top menu and click Create new checkout.
-
Name the configuration. The name is only for internal use and will be displayed in the Checkout’s configuration interface.
- Select the member account where the Checkout configuration should be saved. Only users with access to the selected account will be able to view and edit the configuration. Member account access is assigned by the account owner in nShift Portal.
- Select the Kustom template.
- Select a sender. The sender is used to get, e.g., login information, customer numbers, or check available routes for different carrier services.
- Select the languages that should be available in the checkout configuration. The number of languages you can choose from depends on your checkout subscription plan.
- Select the currencies that should be available in the checkout configuration. The number of currencies you can choose from depends on your checkout subscription plan.
- Go to Delivery options and add at least one delivery option. (See the next section on how to add delivery options.)
- Click Save.
Adding delivery options
- Go to Delivery options in the sidebar menu and click Add delivery option.
- Choose a Carrier service in the drop-down list. Make sure you have an agreement with the carrier you want to display in the checkout and use for book and print. Depending on the carrier service, there might be optional settings available. The optional settings vary from service to service.
- Activate the Fallback toggle button if the delivery option should be shown as a fallback option. (Read more about the fallback option)
- Check the Show delivery times box to display the carrier’s delivery time. Note that not all carriers/carrier services have support for delivery times.
- Leave the Title default text since this will not be visible in the Checkout. Kustom decides the text that will be displayed as the title of a delivery option.
- In the Price section, enter the price that should be displayed for the delivery option.
- Fill in Texts if you want a custom text displayed in KCO.
- Enter the name of your Custom Icons if you have an icon uploaded in the Kustom Merchant Portal and want to add it to the delivery option. Important: the name must be exactly the same as the name of the icon in the Kustom Merchant Portal, and icons are only applicable to neutral carrier services and custom agents.
- Select Badges if relevant. See information about badges below.
- Click Save.
Checkout features
Most of the features in Checkout work the same way with the Kustom integration. Here is a list of articles about the different features:
Testing
The Checkout interface includes a built-in test panel with a developer mode feature that lets you test your configuration and rules. Please note that the preview in the test panel shows the Checkout widget and does not reflect what the checkout will look like when implemented in Kustom's iframe. However, the preview and test features can still be used to test what results will be sent to Kustom. Read more about this in this article: Using the Test and Developer mode
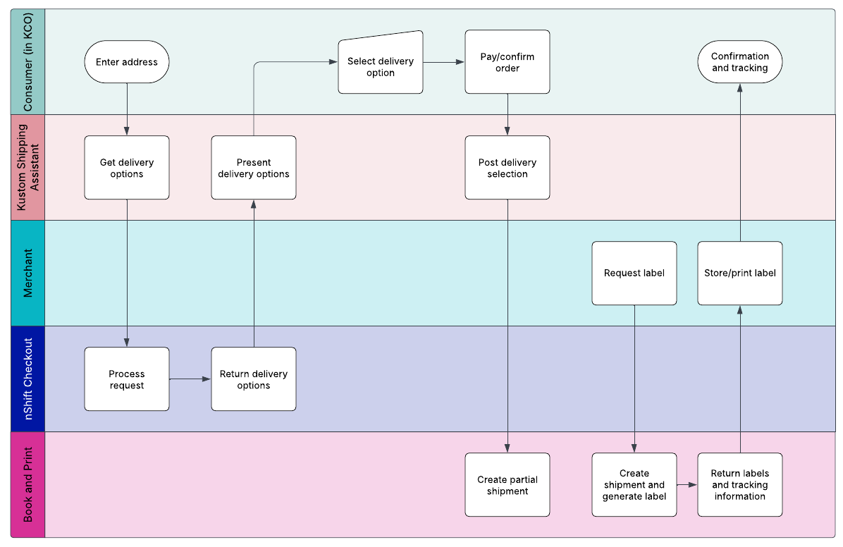
Flowchart
nShift Checkout flow with Kustom: