This article explains where the configuration of Delivery Checkout, when used with Svea differs from the standard configuration.
Create a Delivery Checkout to use with Svea
If you are new to nShift Checkout, we recommend starting by reading these articles: Getting started with Checkout and Set up Delivery Checkout.
- Before getting started, you must:
- Have a Svea Checkout integration.
- Be an nShift customer and have login credentials to nShift Delivery.
- Provide Svea with nShift Delivery API credentials.
- Create the Delivery Checkout structure according to your needs entering the relevant information, for example, services, prices, and agents. Depending on your subscription plan, you should use one of the following templates: Svea - Essential, Svea - Professional, or Svea - Premium.
- Follow the setup instructions in Set up Delivery Checkout and Create a Delivery Checkout.
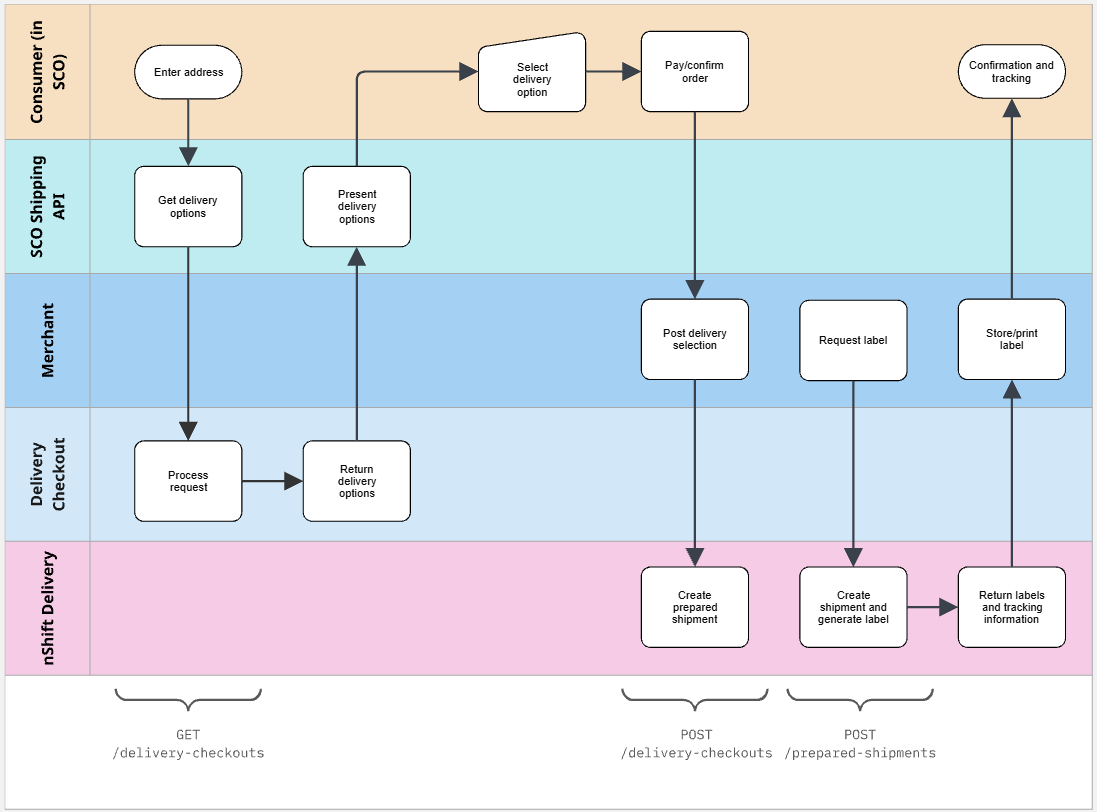
Delivery Checkout flow with Svea:
Additional articles:
- Checkout setup
- Delivery conditions
- DeliveryCheckout API
- Custom agents
- Neutral services
- Subscription plans