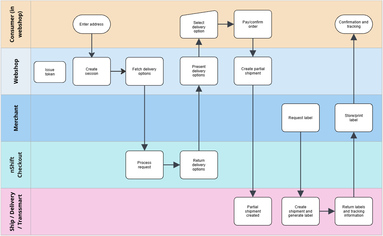
nShift Checkout flowchart Malene Tidemann Updated October 03, 2025 11:13 Read Mode This flowchart illustrates a Checkout integration using an nShift book and print product: Related articles Custom price look up from Transsmart Getting started with nShift Checkout API Prepared shipments Introduction to Shipment Server API Carrier ETA (estimated time of delivery)